a片網站

北理工课题组在两层碳原子赋能超灵敏加速度探测方面取得重要进展

1.png

近日,北京理工大学前沿交叉研究院范绪阁教授课题组与中北大学极限环境光电动态测试技术与仪器全国重点实验室张文栋教授合作,在两层碳原子赋能超灵敏加速度探测方面取得了重要进展。相关研究成果以“Two Layers of Carbon Atoms Enable Ultrasensitive Detection of Acceleration”为题发表在国际知名期刊《ACS Nano》(中科院与JCR双一区,IF:15.8),论文第一作者为北京理工大学丁洁副教授。通讯作者为北京理工大学范绪阁教授。

研究课题组以两个碳原子层悬浮SiO2/Si质量块作为高灵敏加速度探测敏感结构,两层碳原子所悬浮的SiO2/Si质量块的重量是两层碳原子自身重量的3万倍,所悬浮的SiO2/Si质量块的尺寸最小至10 µm × 10 µm × 16.4 µm。所研制的加速度传感器原型器件的质量块体积标准化后的灵敏度比传统硅基加速度传感器至少高3个数量级,质量块的体积比传统硅基加速度传感器至少低3个数量级。实验验证了两层碳原子所构成的悬浮石墨烯薄膜存在因谐振导致的显著增强的电机械耦合压阻传感效应,最终导致器件的高灵敏加速度探测。此外,课题组通过建模仿真,对器件进行了进一步的理论分析与研究。

2.jpg

图1 两层原子悬浮SiO2/Si质量块加速度敏感结构示意图、制备工艺流程图及SEM图、封装键合及传感机制示意图

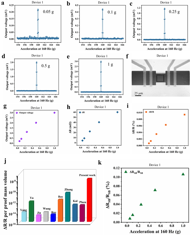
3.jpg

图2 制备的石墨烯加速度传感器的性能测试与比较

4.jpg

图3 所制备的器件性能比较及封装后的器件电学扫频实验

5.jpg

图4 未封装的石墨烯加速度敏感芯片的动态机械表征及建模仿真

论文详情:Jie Ding, Hongliang Ma, Chang He, Wendong Zhang, and Xuge Fan*, Two Layers of Carbon Atoms Enable Ultra-sensitive Detection of Acceleration, ACS Nano 2025, 19, 12253−12261.

DOI: https://doi.org/10.1021/acsnano.5c00651

论文链接:https://pubs.acs.org/doi/10.1021/acsnano.5c00651

本研究受到国家自然科学基金(62171037 与62088101)、北京市自然科学基金 (4232076)、国家自然科学基金优秀青年基金(海外)、北京理工大学特立青年学者人才支持计划启动项目的资助。


附主要作者简介:

丁洁,第一作者,北京理工大学集成电路与电子学院副教授,博士毕业于英国格拉斯哥大学,导师为半导体器件建模与仿真领域国际著名学者Asen Asenov院士。研究方向为传感器建模仿真、机理与器件,新型半导体器件建模与仿真,CMOS器件、闪存器件的随机涨落与可靠性研究,设计与工艺协同优化方法(DTCO)。

马鸿梁,北京理工大学前沿交叉科学研究院在读博士研究生。

何昶,北京理工大学前沿交叉科学研究院在读博士研究生。

张文栋,中北大学极限环境光电动态测试技术与仪器全国重点实验室教授、山西省人大教科文卫工委副主任。曾任中北大学校长、太原理工大学校长、山西省教育厅厅长、山西省政府副秘书长等。长期从事动态测试和微米纳米技术研究,先后主持完成国家重大科研项目40余项,已发表学术论文近400篇,出版专著8部,授权国家发明专利76项。获得国家科学技术发明二等奖3项(排名第一2项,第二1项)、三等奖1项、国家科学技术进步二等奖1项、何梁何利基金“科学技术创新奖”、省部级科技进步奖一、二等奖9项、国家教学成果二等奖1项。先后被授予“全国先进工作者”称号、“国家有突出贡献的中青年专家”称号、“全国五一劳动奖”章、“第5届中国青年科技奖”章等奖励。研究成果已在国家重大和重点工程得到广泛应用。

范绪阁,通讯作者,北京理工大学前沿交叉研究院教授,北京理工大学特立青年学者。主要从事微纳机电系统(MEMS/NEMS)、微纳传感器、微纳加工、石墨烯等敏感薄膜方向的研究。近年来,以一作或通讯在Nature Electronics、Science Advances、Nano Letters、Microsystems & Nanoengineering、Chemical Engineering Journal、Small、Carbon、ACS AMI等国际重要期刊与会议发表近40篇论文,申请及授权中国发明专利15项,获MINE2024优秀青年科学家奖。科技部重点研发计划指南编制专家组成员及项目评审人,国家自然科学基金委、工业和信息化部、科技部、中国博士后管理委员会、国家留学基金委等部门的项目评审人。研究方向为微纳机电系统(MEMS/NEMS)、微纳传感器、微纳加工、石墨烯等敏感薄膜。


分享到: