北理工外国语学院举办2022年国际中文教育与跨文化交流双边会议
发布日期:2022-06-13 供稿:外国语学院 曹冰蕾 摄影:外国语学院
编辑:王喆 审核:杨晖 阅读次数:
6月11日,北京理工大学外国语学院主办的“2022年国际中文教育与跨文化交流双边会议”(2022 Bilateral Conference on Chinese Teaching and Intercultural Communication)于线上举办。出席本次会议的嘉宾有北京语言大学汉语国际教育研究院、华文教育研究院院长吴应辉教授,中央民族大学国际教育学院刘玉屏教授,美国华盛顿大学(圣路易斯)中文语言项目负责人梁霞教授,华中师范大学语言与语言教育研究中心姚双云教授(以上按发言顺序排列),北京理工大学外国语学院院长李京廉教授,北京理工大学外国语学院汉语国际教育学科负责人王玉雯教授。会议由北京理工大学外国语学院马文艳副教授主持。来自多所高校的百余名师生参加会议。
李京廉对出席会议的各位专家、师生及各界人士表示热烈欢迎和诚挚感谢。他希望通过此次会议能够推进国际中文教育领域的交流合作,为推动世界多样文明交流互鉴作出应有贡献。
特邀专家分别作专题报告。吴应辉教授以《国际中文教育新动态、新领域与新方法》为题着重介绍了国际中文教育体系构建中的各项课题与挑战。刘玉屏教授以《本土化、多元化、均衡化:人工智能在国际中文教育中的应用探析》为题,基于SAMR模型对人工智能技术应用于国际中文教育进行理论分析。梁霞教授做题为《检视与前瞻——美国大学中文教材发展研究》的报告,总结归纳了目前较为成功的中文教材的编写模式与基本特点,并对今后中文教材的编写提出一些基本构想和建议。姚双云教授报告题目为《留学生汉语口语中介语语料库建设与应用》,结合课题组在建的“留学生汉语中介口语语料库”,从汉语中介口语语料库的开发意义、设计构想、研究应用三个层面进行介绍。报告内容精彩详实,深入浅出,与会师生进行了热烈的交流与讨论。
下午,十个分会场的与会代表依次进行线上报告。来自北京大学、清华大学、北京外国语大学、北京语言大学、上海外国语大学、四川外国语大学、西安外国语大学、北京师范大学、华东师范大学、中央民族大学、中国传媒大学、南京大学、南开大学、四川大学、兰州大学、吉林大学、澳门科技大学以及北京理工大学等五十余所高校的师生汇报了各自的研究进展。
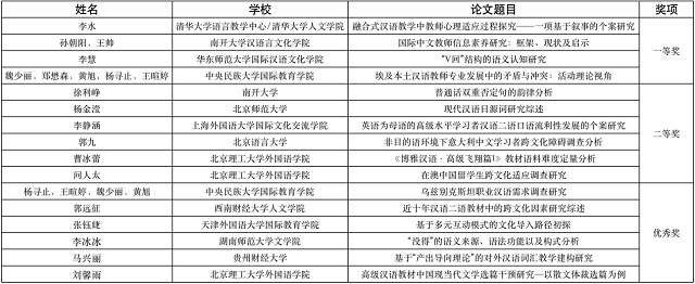
王玉雯教授作闭幕致辞,向参会的海内外专家学者、师生们,以及保障会议顺利进行的会务组、志愿者表示真诚感谢。最后,王玉雯宣读了大会优秀论文获奖名单。
本次国际中文教育与跨文化交流双边会议旨在为国内外相关领域的学者、师生搭建交流平台,开阔学术视野,共促学科发展。
附大会优秀论文评选获奖者名单:

分享到:
